Pojacalo 2x50W
Moderators: pedja089, stojke369, [eDo], trax
Evo nove kutije
Valja li sad
Nekad bio resiver, vise nije!!!
http://www.elektronika.ba/forum/uploadz ... 584_01.jpg
http://www.elektronika.ba/forum/uploadz ... 611_02.jpg
http://www.elektronika.ba/forum/uploadz ... 638_03.jpg
http://www.elektronika.ba/forum/uploadz ... 663_04.jpg
http://www.elektronika.ba/forum/uploadz ... 698_05.jpg
http://www.elektronika.ba/forum/uploadz ... 726_06.jpg
http://www.elektronika.ba/forum/uploadz ... 756_07.jpg
http://www.elektronika.ba/forum/uploadz ... 789_08.jpg
http://www.elektronika.ba/forum/uploadz ... 815_09.jpg
http://www.elektronika.ba/forum/uploadz ... 840_10.jpg
Nekad bio resiver, vise nije!!!
http://www.elektronika.ba/forum/uploadz ... 584_01.jpg
http://www.elektronika.ba/forum/uploadz ... 611_02.jpg
http://www.elektronika.ba/forum/uploadz ... 638_03.jpg
http://www.elektronika.ba/forum/uploadz ... 663_04.jpg
http://www.elektronika.ba/forum/uploadz ... 698_05.jpg
http://www.elektronika.ba/forum/uploadz ... 726_06.jpg
http://www.elektronika.ba/forum/uploadz ... 756_07.jpg
http://www.elektronika.ba/forum/uploadz ... 789_08.jpg
http://www.elektronika.ba/forum/uploadz ... 815_09.jpg
http://www.elektronika.ba/forum/uploadz ... 840_10.jpg
hmm po meni je momak ovo uradio savrseno.. samo da uzme acetona i izbrise ono sto pise na maski i da za one LED diode izbusi rupe na njemu da to jos ljepse izgleda, a ono gdje ti je crveno ofaraj spreom ( na prozirnu plastiku gjde su ti dosle LED diode). a sto se tice hladnjaka, vidio sam da je jos i stavio 3 ventilatora tako da mislim da je to uredu... 
Ove ledice ljepse izgledaju nego na slikama, pa tako da mi se ne buse rupe za njih.
Hladilo ja u obliku slova U i sa ventilatorima se tranzistori ne mogu pregrijati. Testiro sam, kada radi pojacalo punom snagom 2*50W sat vremena u sobi na temperaturi od 28 stepeni, izlazni tranzistori se mogu drzati rukom bez problema. Temperatura nemoze preci 60 stepeni, a oni mogu raditi normalno i na 120 stepeni.
Hladilo ja u obliku slova U i sa ventilatorima se tranzistori ne mogu pregrijati. Testiro sam, kada radi pojacalo punom snagom 2*50W sat vremena u sobi na temperaturi od 28 stepeni, izlazni tranzistori se mogu drzati rukom bez problema. Temperatura nemoze preci 60 stepeni, a oni mogu raditi normalno i na 120 stepeni.
LISKA evo shema i nacrt PCB pa se snadji kako znas i umijes
http://www.elektronika.ba/forum/uploadz ... lifier.gif
http://www.elektronika.ba/forum/uploadz ... odozgo.JPG
http://www.elektronika.ba/forum/uploadz ... lifier.gif
http://www.elektronika.ba/forum/uploadz ... odozgo.JPG
1.) jesu li ventilatori preko termostata, tako da sute kad po noci slusas na tiho ?
2.) moze li se staviti po 2 2N3055 pa da dobijes jos koji wat ?
3.) kakva je distorzija onako po uhu ? to mi se cini slično onom pojacalu sto je bilo u onim starim rizovim ležečim hi-fi, i koliko hod je ekipa pljuvala po 3055-ticama meni se zvuk činio sasvim pristojnim...
2.) moze li se staviti po 2 2N3055 pa da dobijes jos koji wat ?
3.) kakva je distorzija onako po uhu ? to mi se cini slično onom pojacalu sto je bilo u onim starim rizovim ležečim hi-fi, i koliko hod je ekipa pljuvala po 3055-ticama meni se zvuk činio sasvim pristojnim...
1.Ventilatori su sopjeni direktno (bez termostata), konto sam ugraditi poslije termostat.
2.Mogu se uduplati izlazni tranzistori, i trebala bi se dobiti dupla snaga (100W po kanalu). Duplanje izlaznih tranzistora trebalo bi otprilike izvesti ovako (link na dnu).Samo pazi jer je na ovoj shemi napajanje +-38V, a kod mene je samo 42V.
3.Po mom subjektivnom misljenu zvuk je dobar u poredjenu sa ovim "kupovnim linijama". Kvalitet zvuka ti najvise zavisi od zvucnika odnosno zvucne kutije.
Ja sam malo ispitivo i kad na ovo pojacalo spojim zvucnike (kutije) od sonijeve linije nevidim nikakvu razliku u odnosu na liniju kad ona svira istu pjesmu.
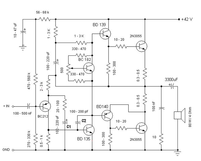
http://www.elektronika.ba/forum/uploadz ... 0-150w.jpg
2.Mogu se uduplati izlazni tranzistori, i trebala bi se dobiti dupla snaga (100W po kanalu). Duplanje izlaznih tranzistora trebalo bi otprilike izvesti ovako (link na dnu).Samo pazi jer je na ovoj shemi napajanje +-38V, a kod mene je samo 42V.
3.Po mom subjektivnom misljenu zvuk je dobar u poredjenu sa ovim "kupovnim linijama". Kvalitet zvuka ti najvise zavisi od zvucnika odnosno zvucne kutije.
Ja sam malo ispitivo i kad na ovo pojacalo spojim zvucnike (kutije) od sonijeve linije nevidim nikakvu razliku u odnosu na liniju kad ona svira istu pjesmu.
http://www.elektronika.ba/forum/uploadz ... 0-150w.jpg
Re: Pojacalo 2x50W
Zdravo!
Nekako ova shema pojacala iz daleke 1984g (http://www.elektronika.ba/forum/uploadz ... 0-150w.jpg) zapela mi za oci, posto je jednostavna i laka za izradi.
Zato u vezi ove sheme hocu da postavim nekoliko pitanja:
1. Umesto OP=uA741 j'el mogu postaviti OP=NE5532 (za stereo verziju), ako je moguce, koje izmene da uradim na shemi?
2. Dali neko je je uradio ovo pojacalo i ako je uradio dali je zadovoljan sa njegovim zvukom i stabilnoscu?
3. Sa kojim boljim tranzistorima mogu zameniti tranzistore BC182 i BC212?
Koje izmene na shemi treba da se urade ako se uporabi na izlazu komplementarni tranzistorski par 2n3055/2j2955?
4. Koja poboljsanja mogu se uraditi na shemi za da ovo pojacalo daje bolji zvuk?
Ako ima neko crtez za PCB za ovo pojacalo neka ga prilozi ovde.
Oprostite ijako je ova tema iz daleke 2008g meni je interasantna, a mislim bice ovo pojacalce interesantno i drugim forumashima.
Puno hvala na napomoci i zivjeli!
Nekako ova shema pojacala iz daleke 1984g (http://www.elektronika.ba/forum/uploadz ... 0-150w.jpg) zapela mi za oci, posto je jednostavna i laka za izradi.
Zato u vezi ove sheme hocu da postavim nekoliko pitanja:
1. Umesto OP=uA741 j'el mogu postaviti OP=NE5532 (za stereo verziju), ako je moguce, koje izmene da uradim na shemi?
2. Dali neko je je uradio ovo pojacalo i ako je uradio dali je zadovoljan sa njegovim zvukom i stabilnoscu?
3. Sa kojim boljim tranzistorima mogu zameniti tranzistore BC182 i BC212?
Koje izmene na shemi treba da se urade ako se uporabi na izlazu komplementarni tranzistorski par 2n3055/2j2955?
4. Koja poboljsanja mogu se uraditi na shemi za da ovo pojacalo daje bolji zvuk?
Ako ima neko crtez za PCB za ovo pojacalo neka ga prilozi ovde.
Oprostite ijako je ova tema iz daleke 2008g meni je interasantna, a mislim bice ovo pojacalce interesantno i drugim forumashima.
Puno hvala na napomoci i zivjeli!




